@소개
안녕하세요 Doctor. K입니다. 오늘은 지난 시간 FMS(Functional Movement Screen) 평가 활용 part. 1에 이어서 part. 2를 진행해보겠습니다.
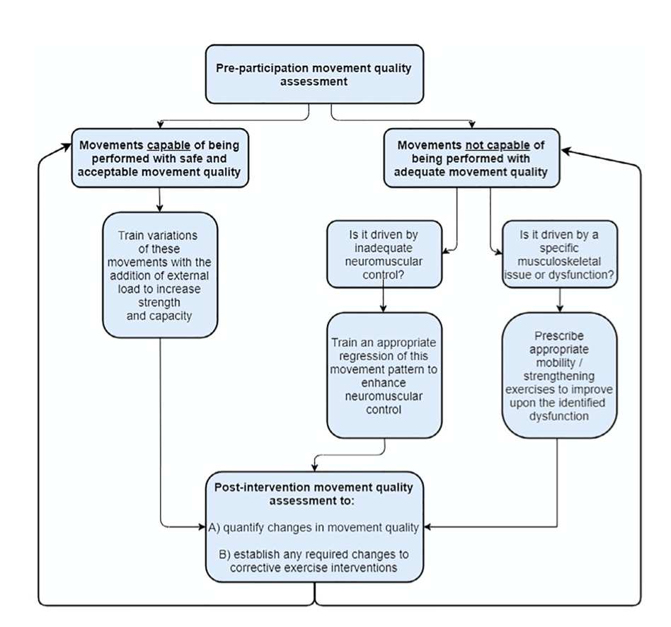
2. 움직임 평가 및 운동처방 안내
저항 운동이 최적의 효과를 제공하려면 근골격계에 안전하게 부하를 가하고 올바른 근육, 관절 및 운동패턴을 훈련하여 원하는 결과를 얻을 수 있도록 엄격한 기술로 수행해야 합니다. 그러나 개인이 저항 훈련 환경에 들어가면 수용 가능한 기술로 저항운동을 수행하는 능력이 알려지지 않았습니다. 따라서 트레이닝 기반 운동을 수행하는 능력을 평가하는 평가가 필요합니다(원문의 표현. abilities to perform gym-based exercises). 따라서 이 프로세스를 알리는데 도움이 되도록 일정 수준의 움직임 평가가 수행되어야 합니다.
적절하게 적용될 경우, 움직임 평가는 바람직하지 않은 움직임 패턴에 기여하는 근육 기능 장애(신경근 불균형, 근력 약화, 관절 가동성 제한 또는 과도한 근육 긴장으로 인한)를 구별할 수 있습니다. 또한 개별 근육 및 관절 테스트로는 얻을 수 없는 깊이 있는 정보를 제공하여 실질적으로 관련된 움직임 시나리오에서 움직임 기능을 평가합니다. 이것은 저항 운동을 유도하여 후속 움직임 패턴 개선을 유도하는 방법을 제공합니다.
시간이 지남에 따라 훈련 효과를 향상할 수 있는 움직임들이 있습니다. 예를 들면 런지 동작 동안 과도한 무릎 외반의 관찰은 둔부 근육 그룹의 약화를 나타낼 수 있습니다. 그런 다음 둔부 근육 그룹이 강화되어 전방 무릎 제어가 개선되어 움직임 품질이 향상될 수 있습니다. 이 예는 신체의 특정 부위에 국한되어 있지만, 그 원리는 다른 움직임과 신체 부위, 그리고 다른 운동에 적용될 수 있습니다. 중요한 것은 시간이 지남에 따라 이러한 개선이 클라이언트가 사용할 수 있는 움직임의 수 를 늘릴 수 있다는 것입니다. 그런 다음 외부 저항으로 훈련하여 해당 유형의 운동과 관련된 수행 결과를 향상할 수 있습니다.

3. 움직임 평가 가치 제공
또한, 이러한 유형의 저항 운동이 수행 능력을 향상하는 것으로 나타났음을 고려하면(전통적인 근력 운동 방법보다 덜 알려진 운동에서) 움직임 질 측정이 높은 사람은 트레이닝 시즌 동안 운동 능력이 더 크게 향상됩니다. 운동을 즐기는 사람들의 움직임 품질을 높이는 것을 고려하는 것이 적절합니다.
코치는 무의식 적으로든 의식 적으로든 저항 운동을 수행하는 동안 움직임을 평가할 가능성이 높지만, ad hoc(특별한 목적을 위해) 운동 처방하고 모니터링할 때의 방식 그리고 잘 설명된 체계적인 접근 방식(즉, 움직임 평가)을 사용하면 비정형적 접근 방식에 비해 상당한 이점을 제공합니다. 그 이유는 기본적인 움직임 평가의 점수보다 완벽한 평가와 이후 단계에서 재평가를 위한 신뢰 할 수 있는 방법을 제공하기 때문입니다. 이 접근 방식은 시간 경과에 따른 움직임 품질의 변화를 평가하는데 중요합니다.
다양한 도구를 사용하여 실제 움직임 변형이 발생했는지 여부를 확인할 수 있습니다. 대부분의 도구는 이러한 특정 목적을 염두에 두고 설계되지 않았지만 많은 도구가 이러한 방식으로 적용될 수 있습니다. 따라서 움직임의 질 정보가 포괄적이고 반복 가능한 방식으로 수집되도록 체계적인 움직임 평가 도구를 사용하는 것 이 좋습니다.
4. 결론
움직임 평가가 부상 위험을 실제로 선별하는 것처럼 보이지는 않지만 저항 훈련 환경에서 운동 전문가를 지원하는데 유용한 정보를 제공합니다. 향후 참조를 위해 개인의 운동 품질을 관찰하고 정량화하는 체계적인 방법을 제공하는 것 외에도 움직임들의 운동 능력과 신경 및 근골격 기능에 대한 중요한 정보를 제공합니다. 이 정보는 운동처방을 안내하고 트레이닝 시 회원의 안전을 증가시키며 장기적인 기능 및 수행 목표를 개선하는 데 사용할 수 있습니다. 이러한 도구는 운동 전문가에게 가치를 제공합니다.
part. 1 & part. 2로 나누어 FMS(Functional Movement Screen) 평가의 새로운 적용 방법을 알아보았습니다. 다음 시간에도 새로운 내용으로 돌아오겠습니다.
감사합니다.
댓글